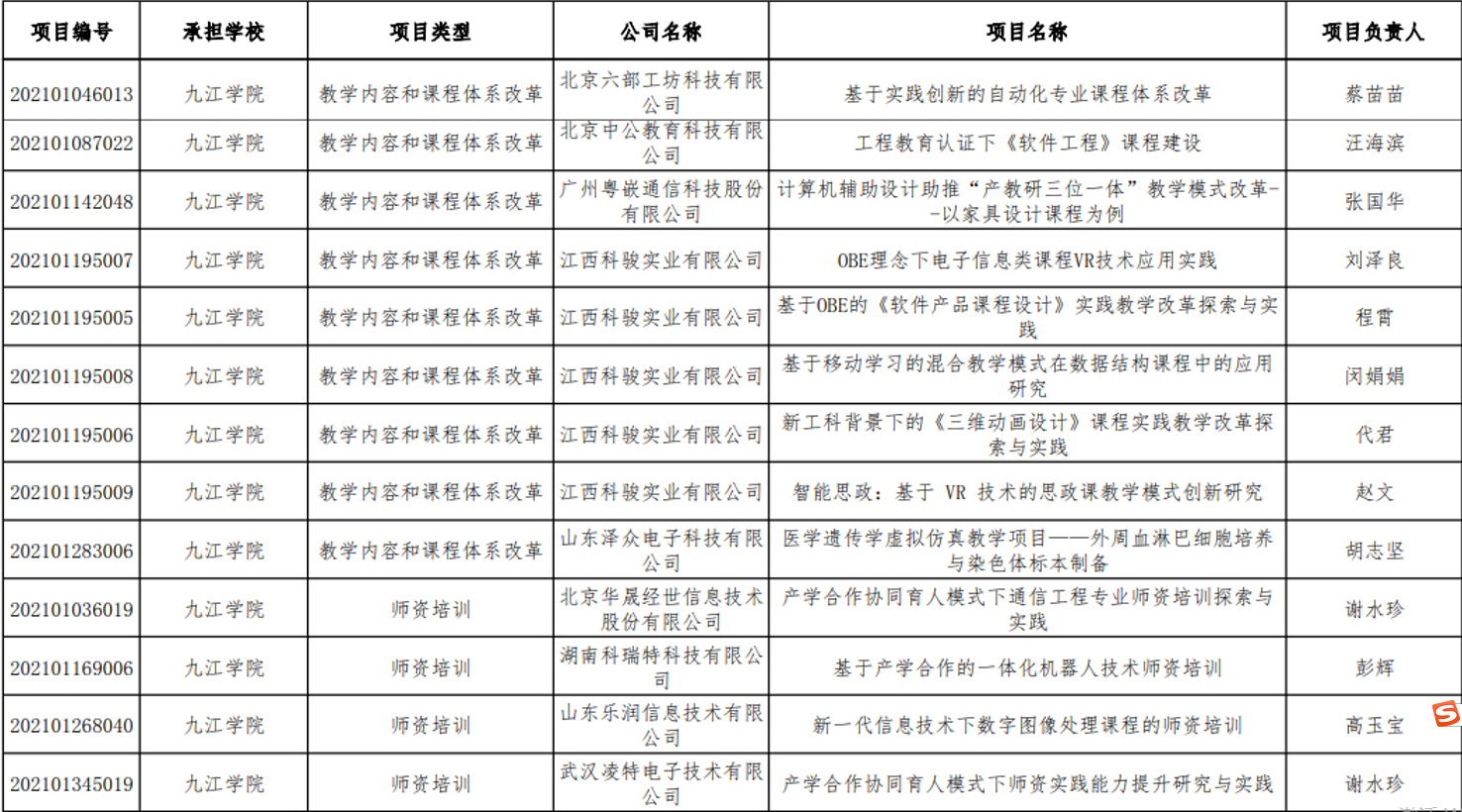
根据《教育部高等教育司关于公布2021年第一批产学合作协同育人项目立项名单的通知》,我校共有23个项目获2021年第一批教育部产学合作协同育人项目立项。
教育部产学合作协同育人项目旨在贯彻落实《国务院办公厅关于深化产教融合的若干意见》精神,落实《教育部工业和信息化部中国工程院关于加快建设发展新工科实施卓越工程师教育培养计划2.0的意见》和《教育部产学合作协同育人项目管理办法》要求,通过政府搭台、企业支持、高校对接、共建共享,深化产教融合,促进教育链、人才链与产业链、创新链有机衔接,以产业和技术发展的最新需求来推动高校人才培养改革。
通讯员:陈显章 审稿人:宋士华
责编:李金玲
上一篇:濂溪区副区长傅晶一行到我校检查开学疫情防控准备工作
下一篇:浔东校区全力做好秋季开学准备工作
学校地址:江西省九江市前进东路551号 Email:jjuxb@jju.edu.cn 邮政编码:332005 招生电话:0792-8310030 8310031
Copyright © 2020 九江学院版权所有 备案序号:赣ICP备10004574号 赣公网安备36040202000313